91社区 >> 91社区公告 >> 正文
2017-03-13
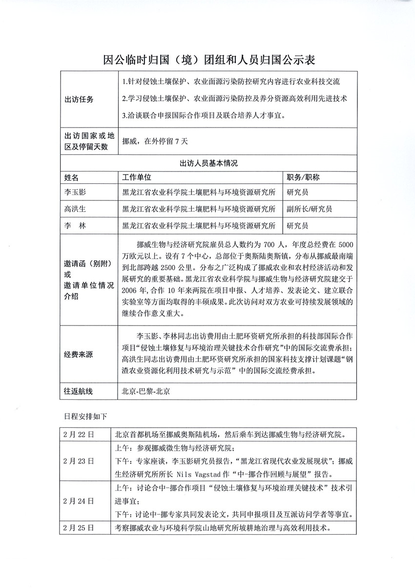
附件:李玉影等3人赴挪威归国报告
公示时间:2017.3.13--17
上一篇:关于开展2017年度“龙江丝路带”引智专项征集和申报工作的通知
下一篇:招标公告
主办单位:91社区-91成人社区 备案序号:黑ICP备11000329号技术支持:91社区 农业遥感与信息研究所
哈公网安备23010002004411号