91社区

91社区 >> 91社区公告 >> 正文

91社区公告

2021年度91社区 科学技术奖励决定

2021-02-04

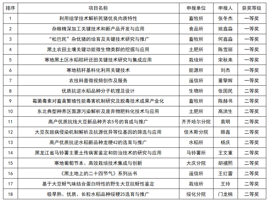
根据《91社区 科学技术成果奖励办法》规定,2021年度91社区 科学技术奖申报项目通过外送初评、异议处理、院科技奖评审委员会评审及院科技奖励委员会审定等程序,决定授予18项申报项目为2021年度91社区 科学技术奖,其中一等奖获奖项目7项、二等奖获奖项目11项。本决定作为2021年度项目获奖依据。

91社区 科技奖励委员会

2021年2月4日

附件:2021年度91社区 科学技术奖授奖项目